Université d’Antananarivo
Accueil
Thèses
Mémoires
Statistiques
recherche
Connexion
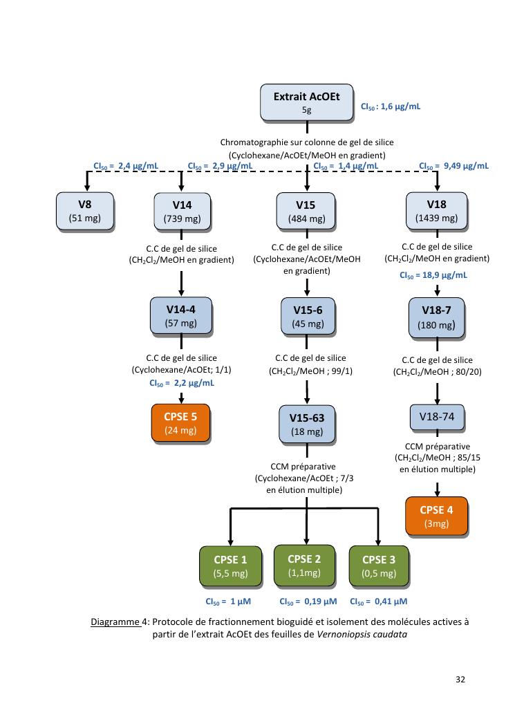
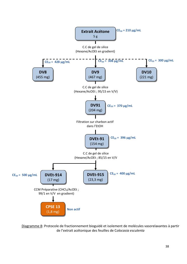
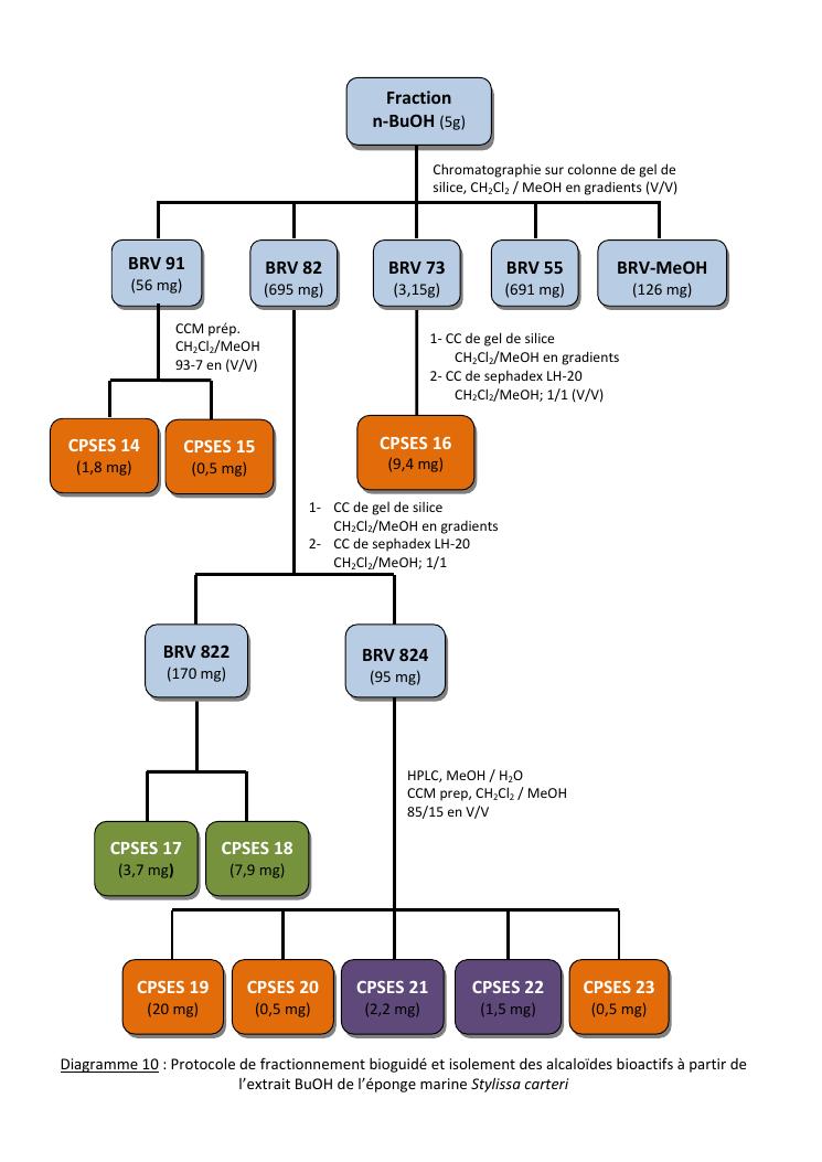
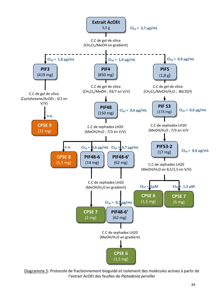
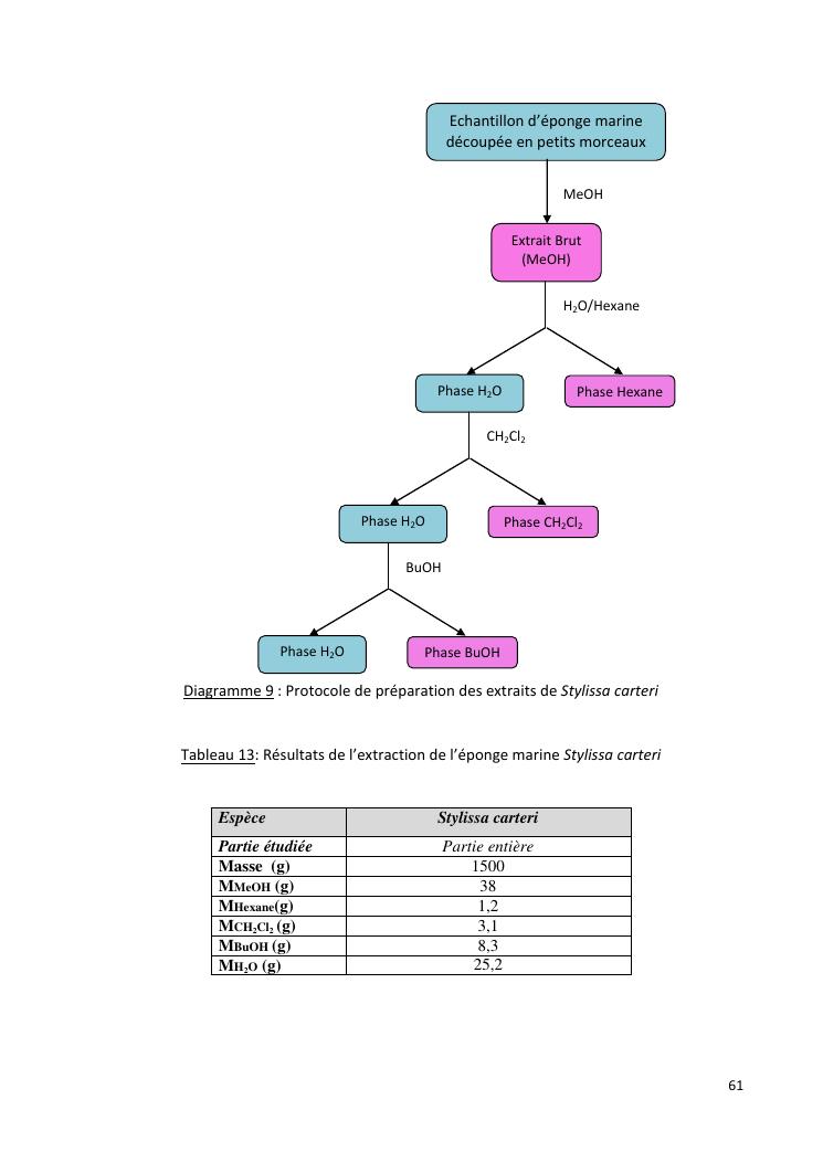
études chimique et biologique d'espèces de plantes et d'organismes marins : valorisation de la biodiversité malgache