Université d’Antananarivo
Accueil
Thèses
Mémoires
Statistiques
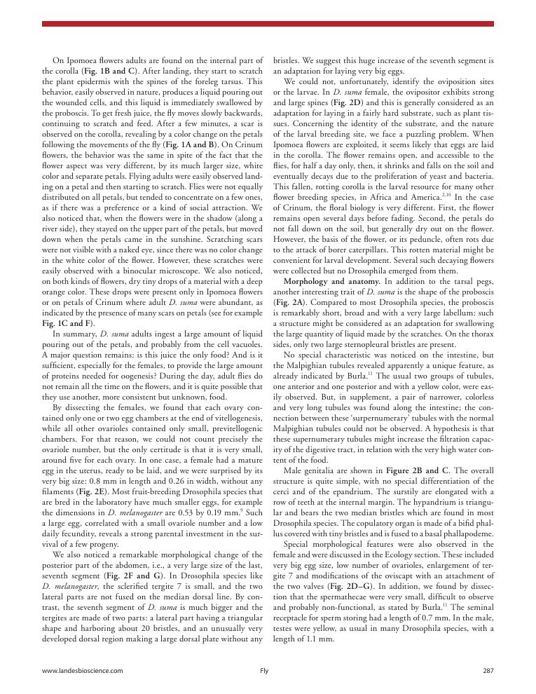
recherche
Connexion
gestion des bio agresseurs : volume i : curriculum vitae et productions scientifiques