Université d’Antananarivo
Accueil
Thèses
Mémoires
Statistiques
recherche
Connexion
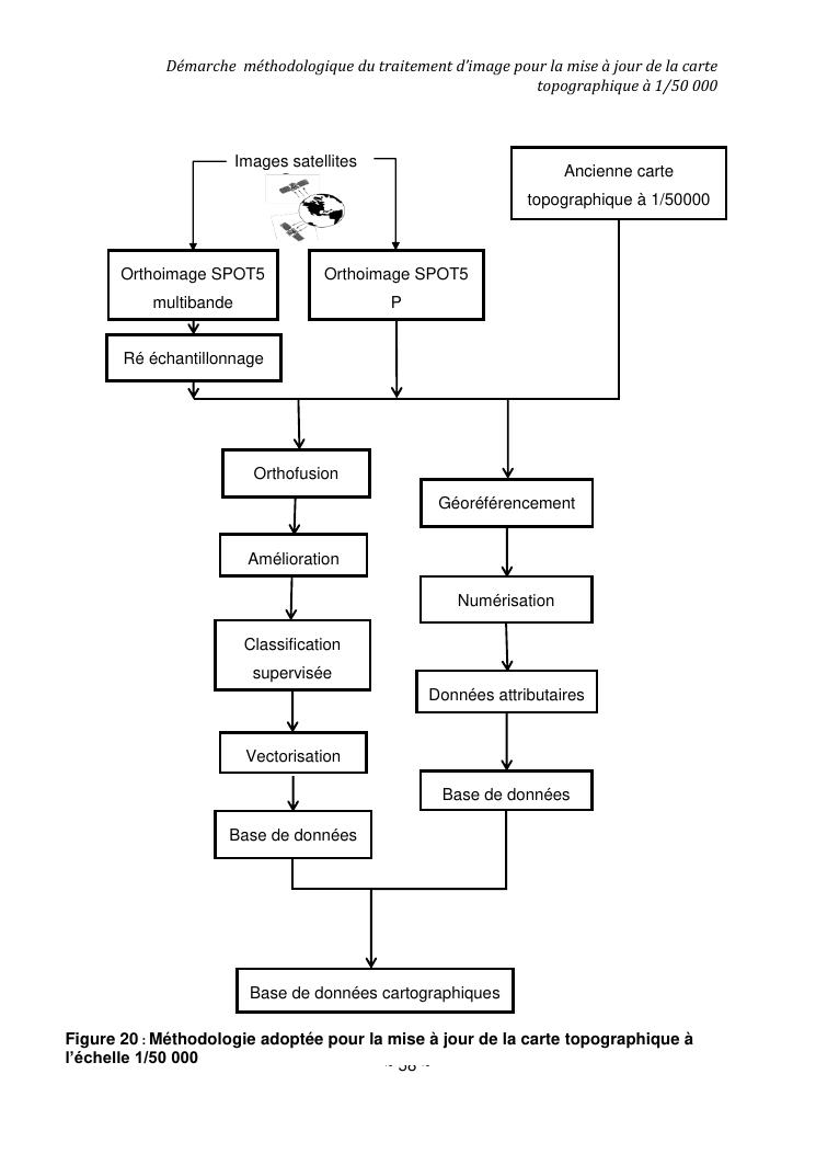
mise a jour de la carte topographique a 1/50 000 a partir de l'orthobase spot 5, application sur la feuille s47