Université d’Antananarivo
Accueil
Thèses
Mémoires
Statistiques
recherche
Connexion
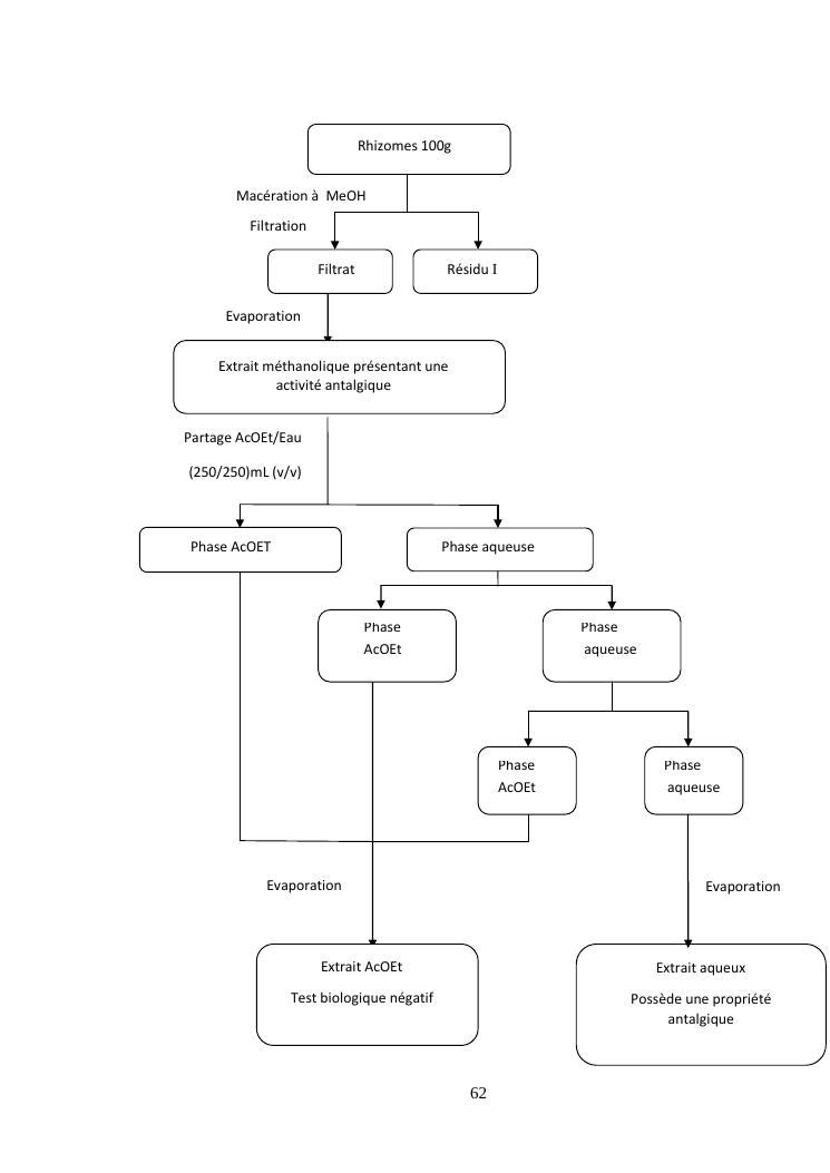
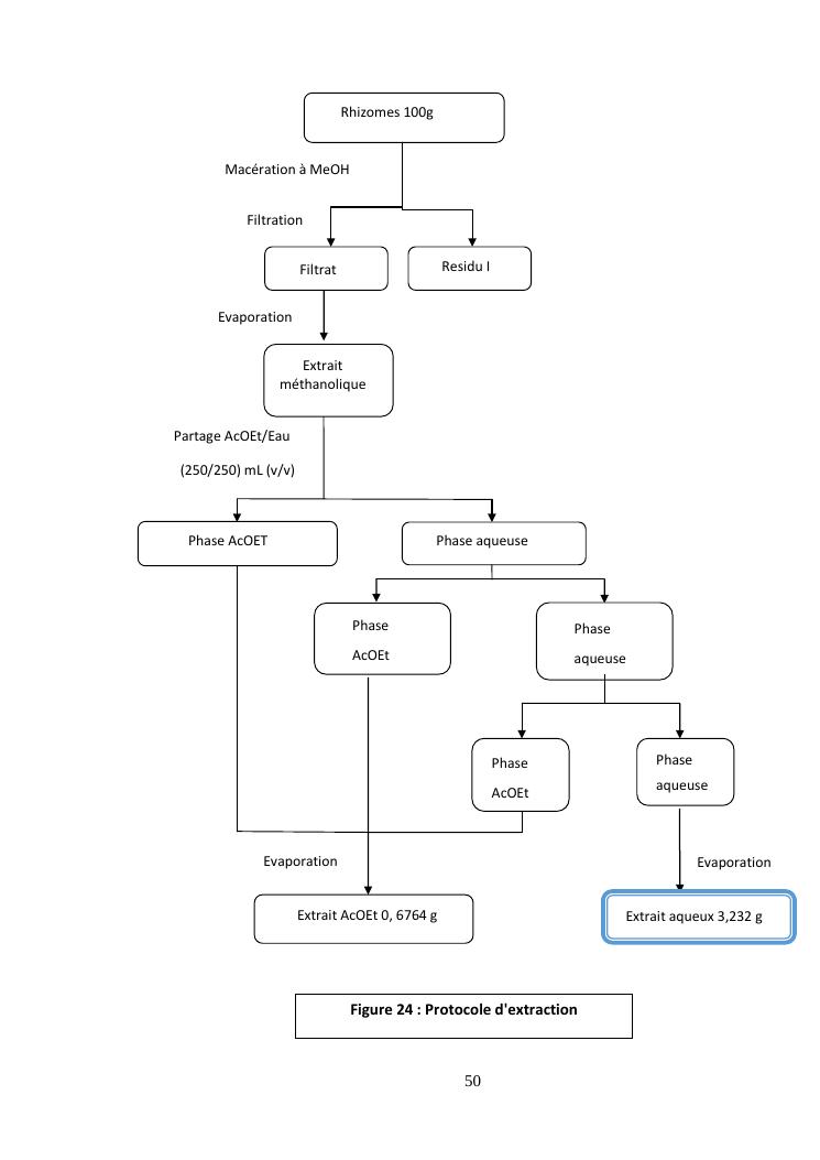
contribution a l'etude physico-chimique du rhizome d'une plante denommee ldb de la famille des rubiaceae