Université d’Antananarivo
Accueil
Thèses
Mémoires
Statistiques
recherche
Connexion
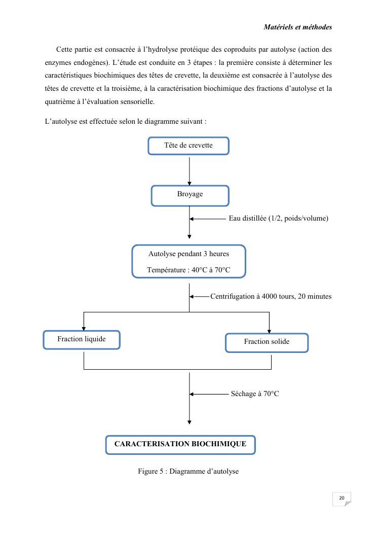
autolyse des tetes de crevettes penaeus indicus et qualite nutritionnelle des derives autolytiques