Université d’Antananarivo
Accueil
Thèses
Mémoires
Statistiques
recherche
Connexion
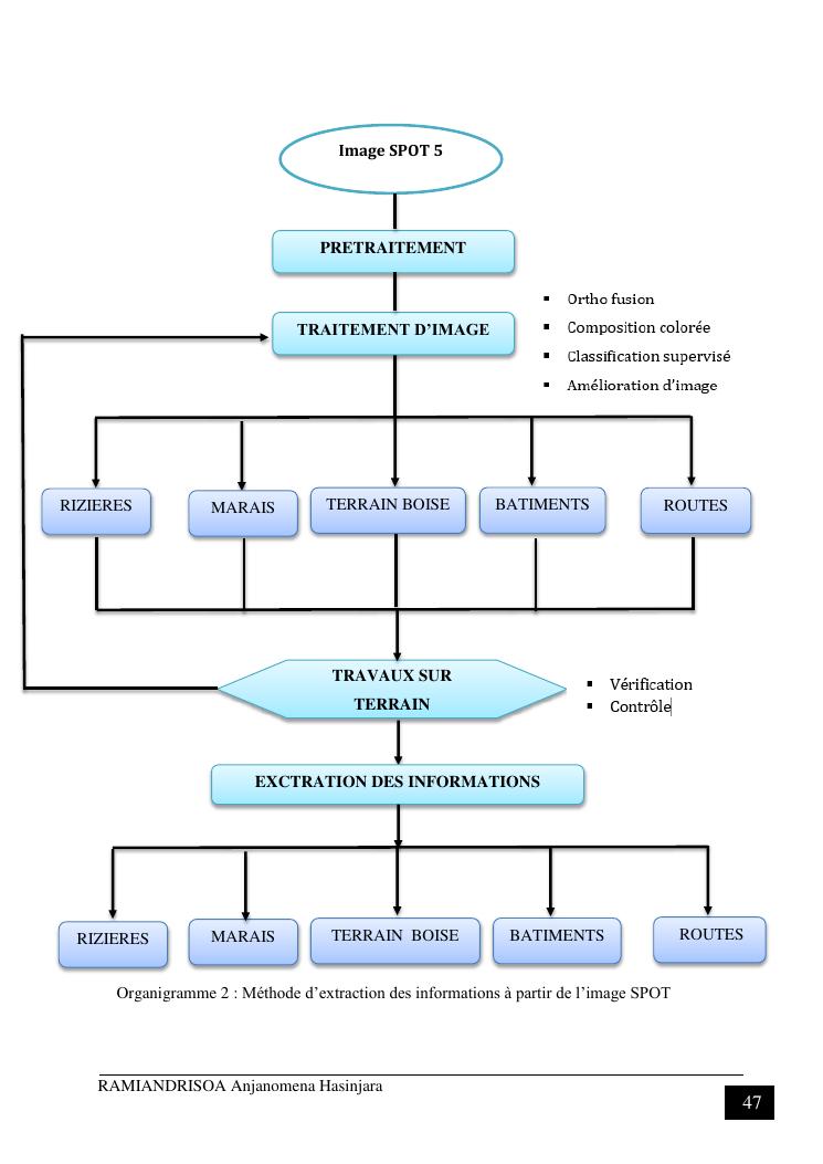
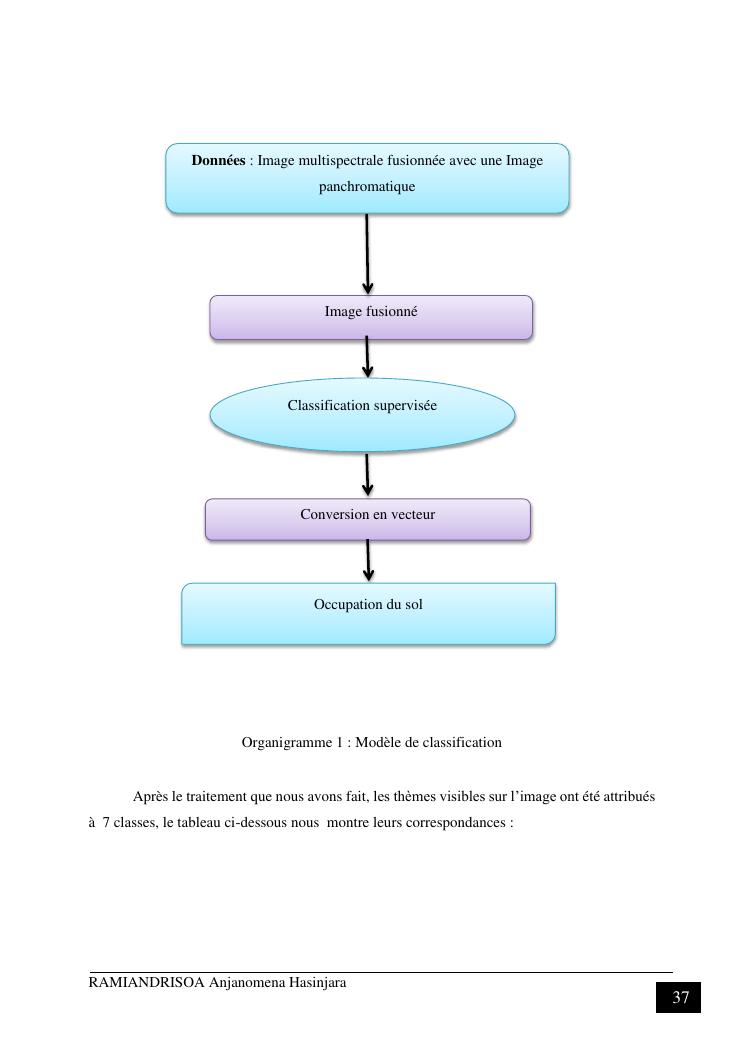
methode de mise a jour de la carte topographique a l'echelle 1/10000 a partir de l'orthobase spot 5