Université d’Antananarivo
Accueil
Thèses
Mémoires
Statistiques
recherche
Connexion
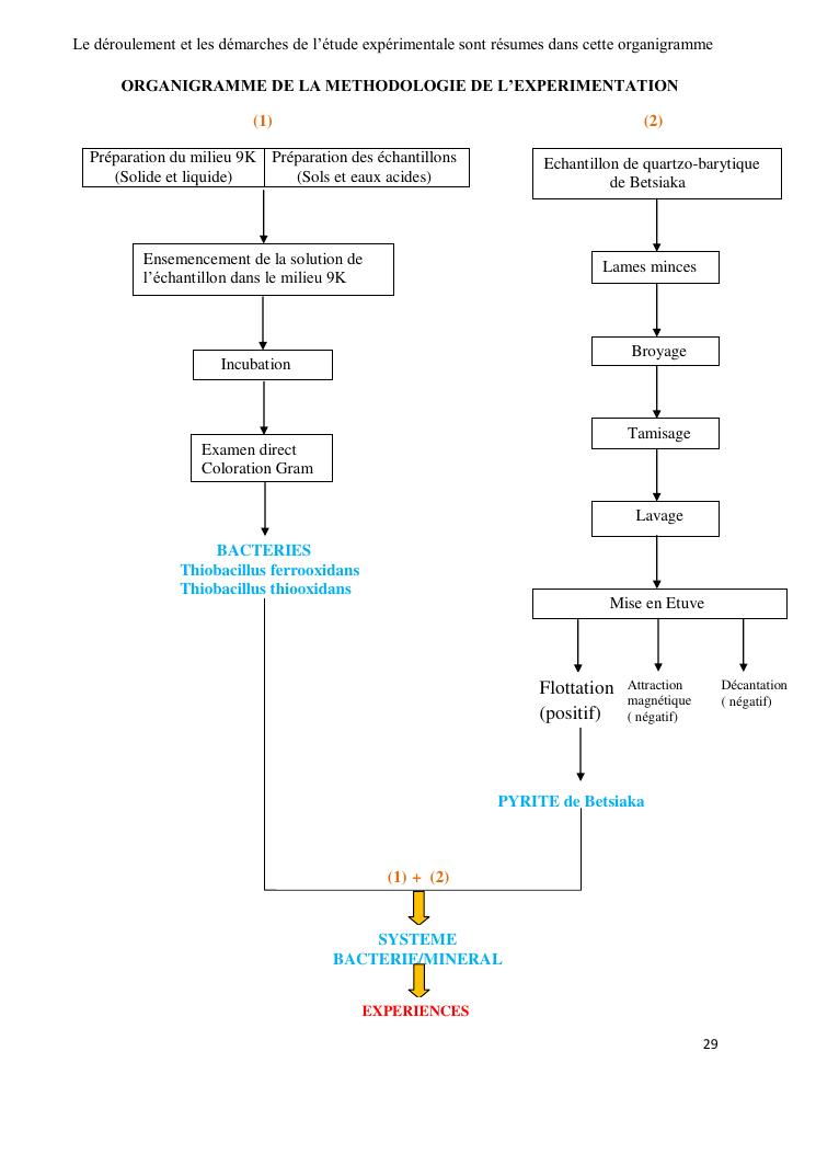
le mecanisme de dissolution de la pyrite par lixiviation bacterienne - applique au pyrite aurifere refractaire de betsiaka