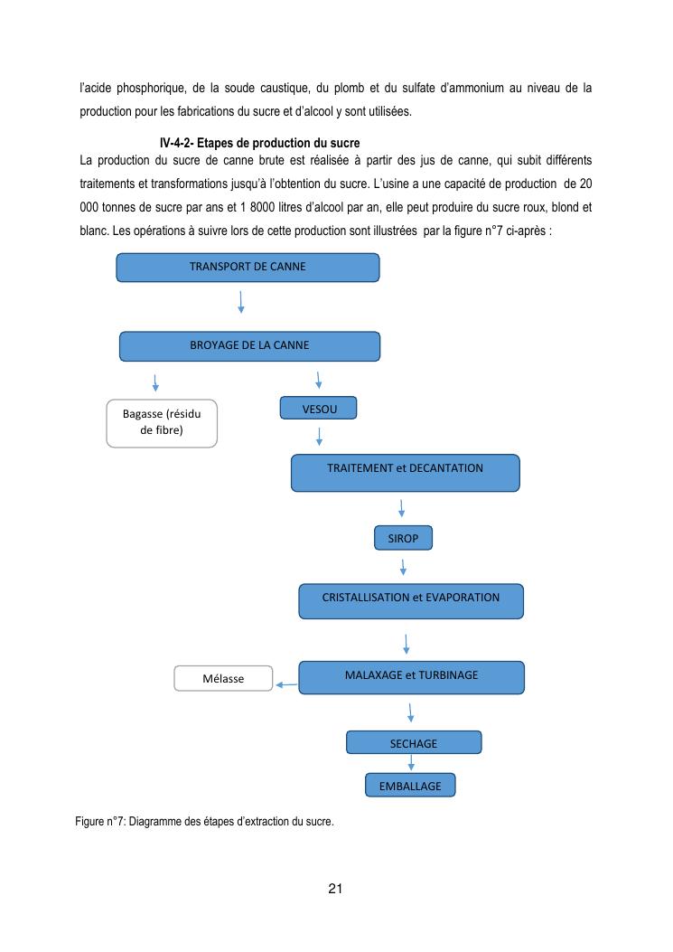
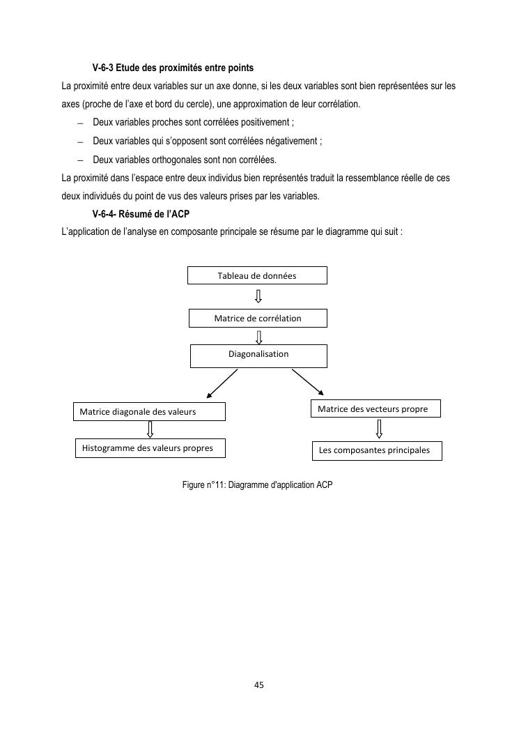
Université d’Antananarivo
Accueil
Thèses
Mémoires
Statistiques
recherche
Connexion
contribution a l'amelioration de qualite des eaux des puits cas : fokontany de bets ipotika et de bekonazy commune bemanonga et analaiva region du manabe