Université d’Antananarivo
Accueil
Thèses
Mémoires
Statistiques
recherche
Connexion
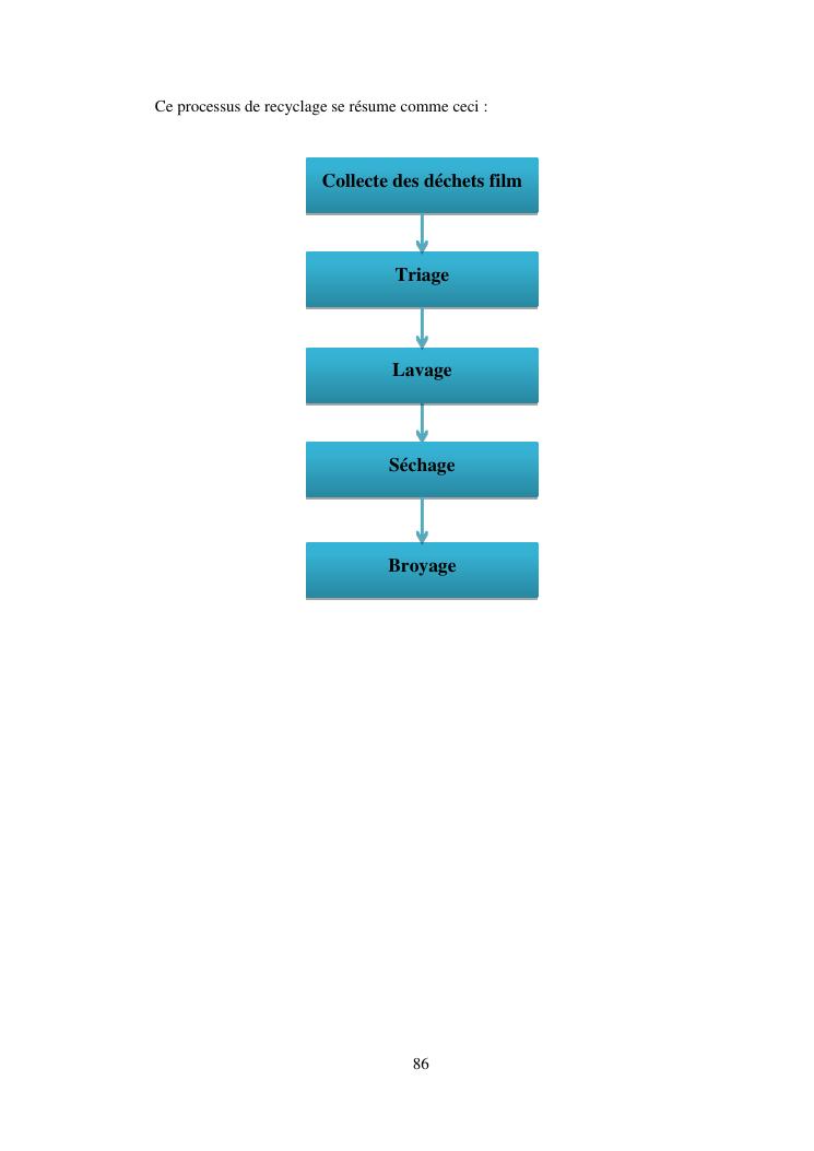
recyclage des dechets film plastiques de la societe jb