Université d’Antananarivo
Accueil
Thèses
Mémoires
Statistiques
recherche
Connexion
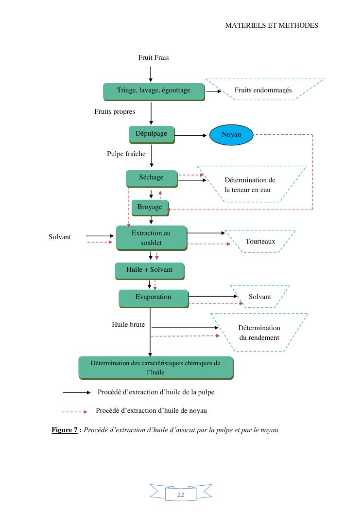
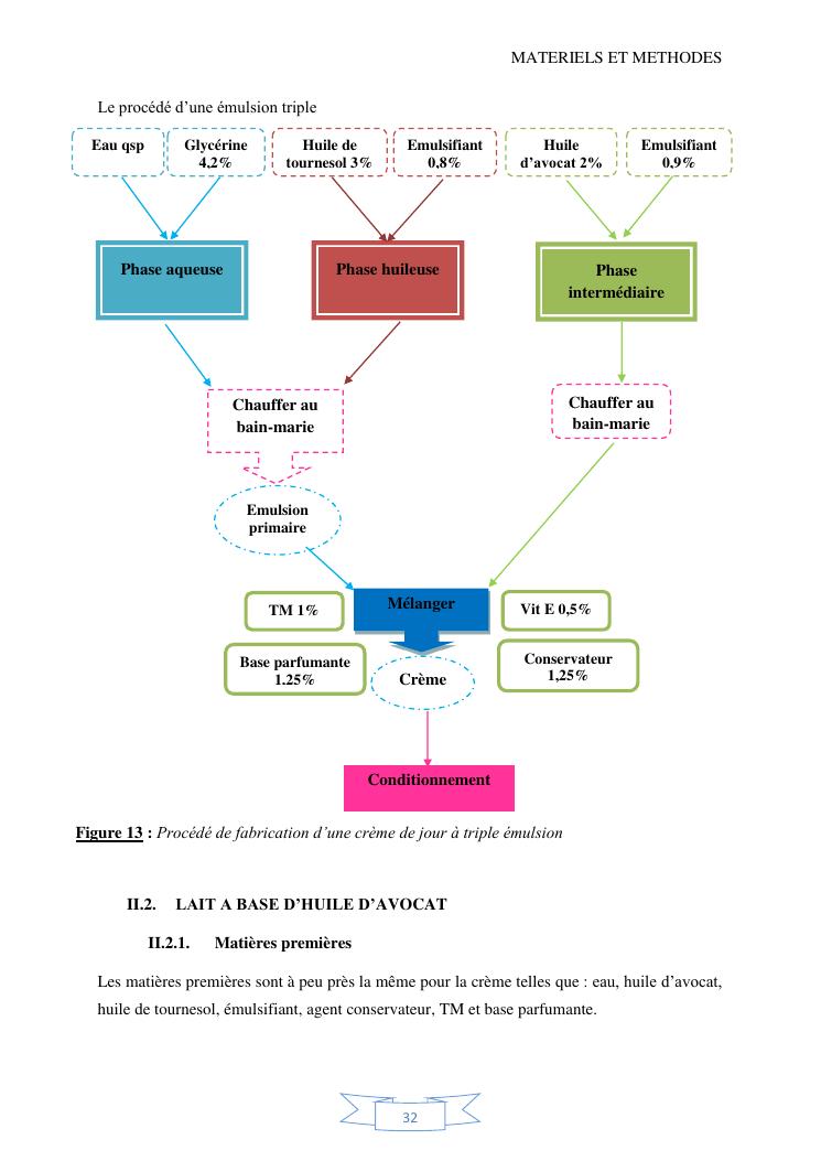
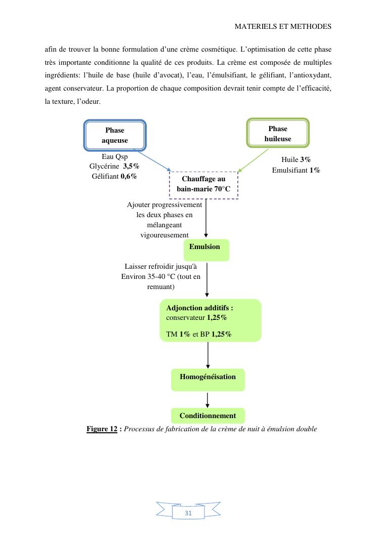
etude de l'huile d'avocat (persea americana): comportement en émulsion (crème du jour et nuit, lait) et activite antioxydante