Université d’Antananarivo
Accueil
Thèses
Mémoires
Statistiques
recherche
Connexion
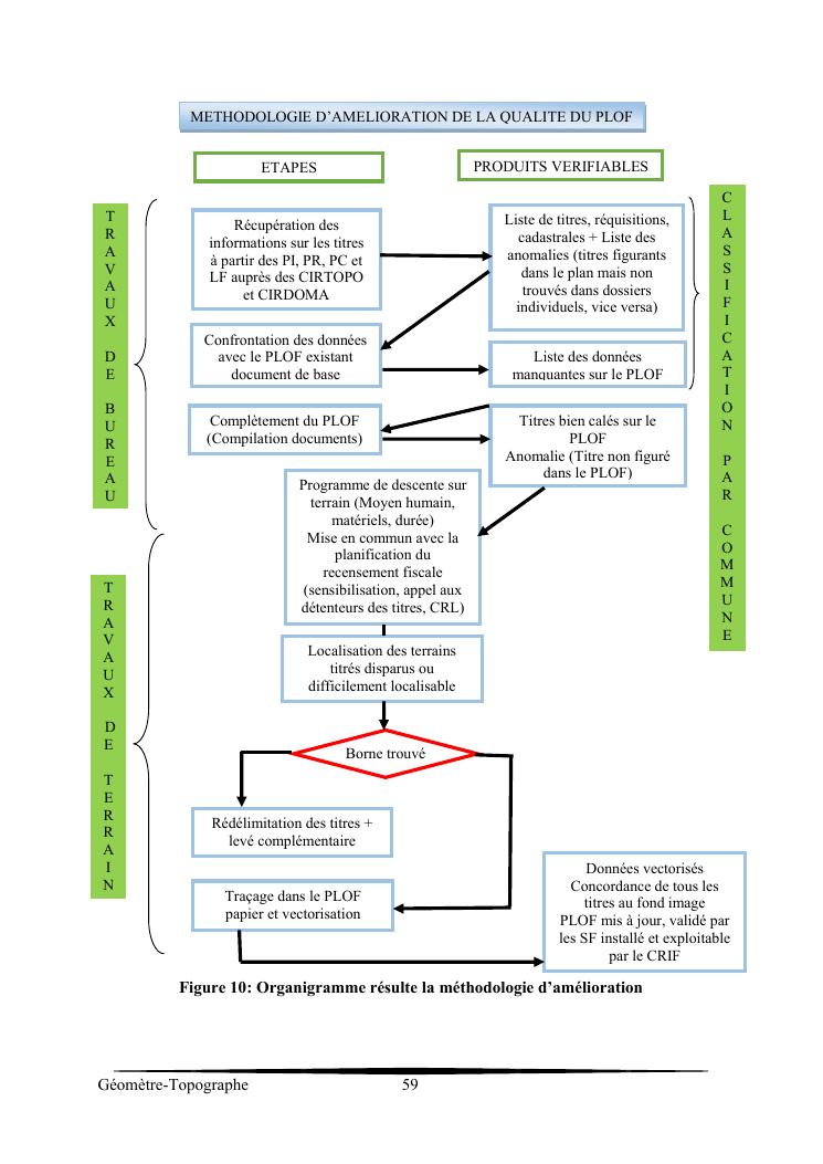
methodologie d'amelioration de la qualite du plof de la commune rurale d'andramasina