Université d’Antananarivo
Accueil
Thèses
Mémoires
Statistiques
recherche
Connexion
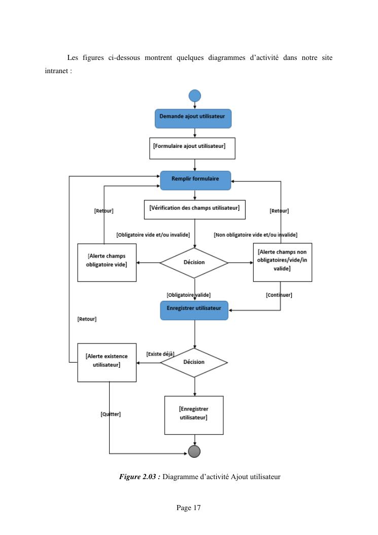
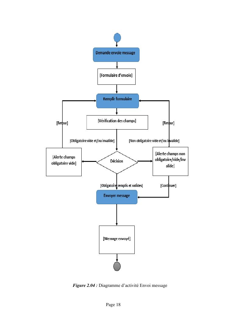
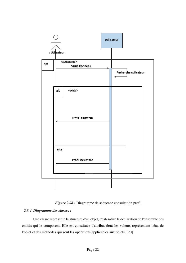
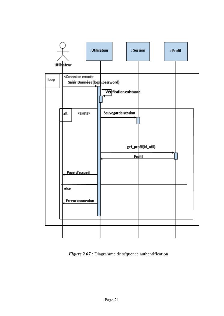
la realisation d'un site intranet permettant l'acces et le partage facile aux informations et aux documents des etudiants de l'espa