Université d’Antananarivo
Accueil
Thèses
Mémoires
Statistiques
recherche
Connexion
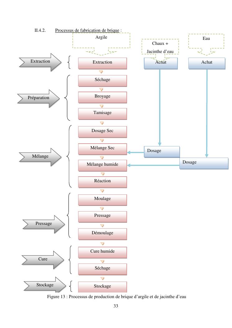
contribution a la fabrication d'une brique d'argile stabilisee a la chaux et a la jacinthe d'eau