Université d’Antananarivo
Accueil
Thèses
Mémoires
Statistiques
recherche
Connexion
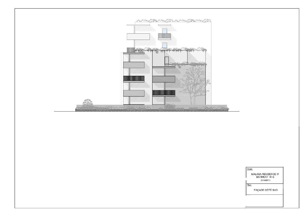
etude d'un batiment r+5 a usage d'appartements haut standing sis a alarobia ivandry-region analamanga