Université d’Antananarivo
Accueil
Thèses
Mémoires
Statistiques
recherche
Connexion
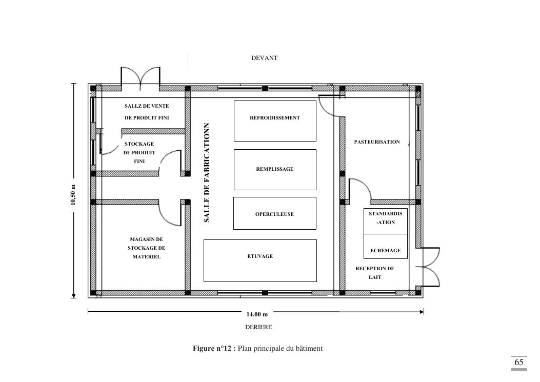
etude de faisabilité de la mise en place d'un atelier communautaire de transformation laitière