Université d’Antananarivo
Accueil
Thèses
Mémoires
Statistiques
recherche
Connexion
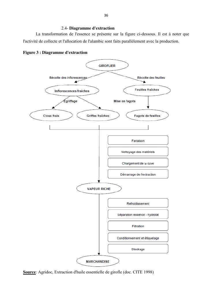
projet de mise en place d'une unité de production d'huile essentielle de girofle dans la region analanjirofo