Université d’Antananarivo

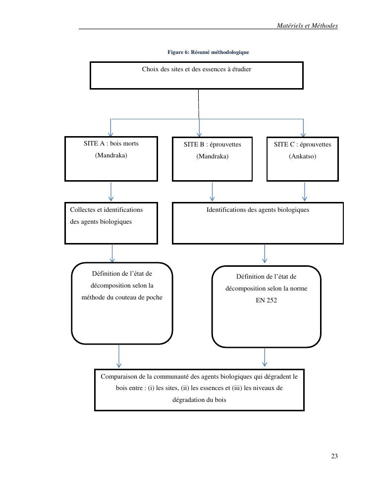
etude comparative de la communaute des agents biologiques qui degradent le bois rencontres sur deux (02) sites dans la station de mandraka et un (01) site dans le l'arboretum a ankatso cas de huit essences de bois : tambourissa trichophylla baker (ambora), agauria sp. (angavo), cedrela odorata (cedrela), bosqueia danguyana leandri (dipaty), neotina isoneura capuron (felamborona), garcinia sp. (kijy), weinmannia rutenbergii (lalona), nuxia capitata (valanirana)