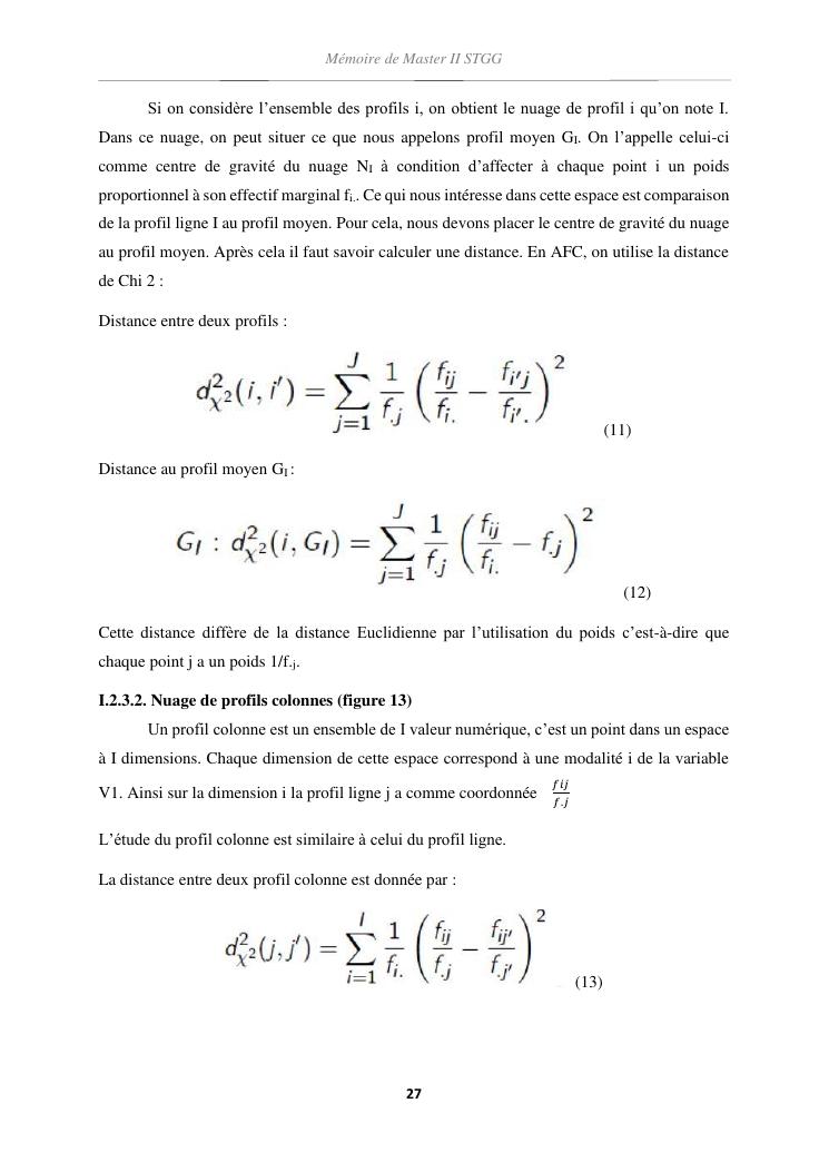
Université d’Antananarivo
Accueil
Thèses
Mémoires
Statistiques
recherche
Connexion
interpretation des donnees de prospections geochimiques stream sediment par methode statistique exploratoire : cas de la zone d'ambatondrazaka