Université d’Antananarivo
Accueil
Thèses
Mémoires
Statistiques
recherche
Connexion
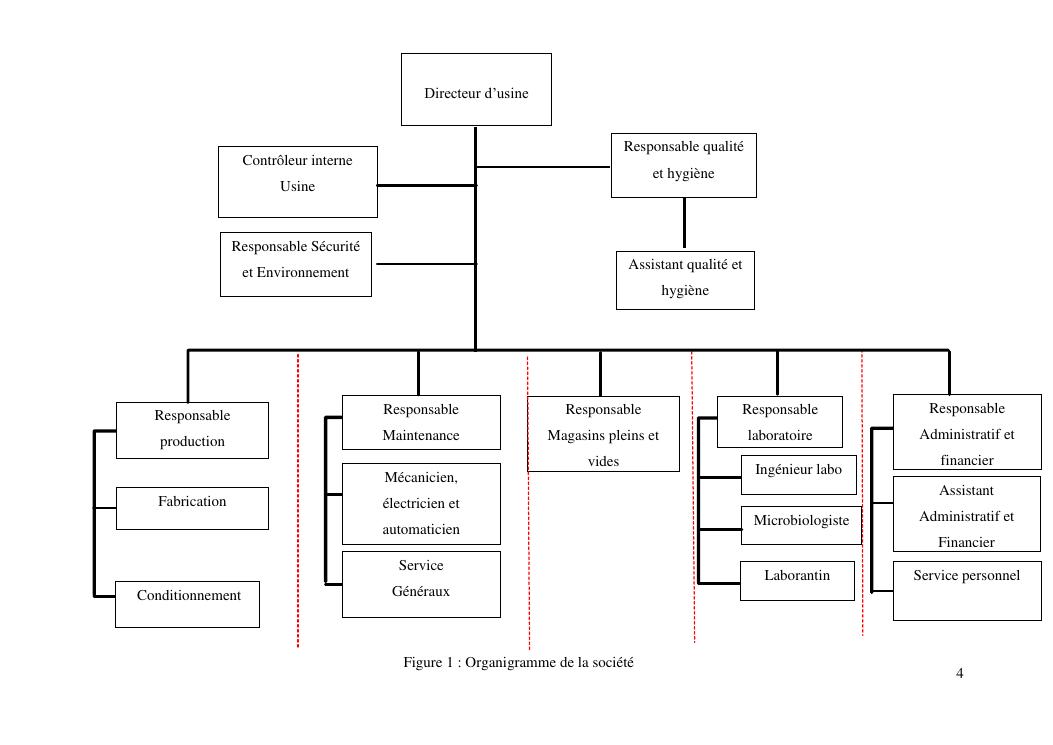
etude des parametres physico-chimiques, lors de la filtration de la biere thb au sein de la nouvelle brasserie de madagascar