Université d’Antananarivo
Accueil
Thèses
Mémoires
Statistiques
recherche
Connexion
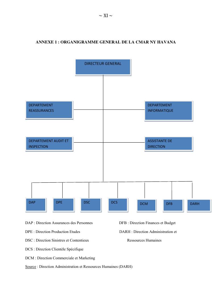
efficacite de la gouvernance d'entreprise et sa contribution a la performance financiere cas de la cmar ny havana