Université d’Antananarivo
Accueil
Thèses
Mémoires
Statistiques
recherche
Connexion
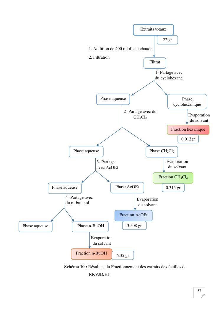
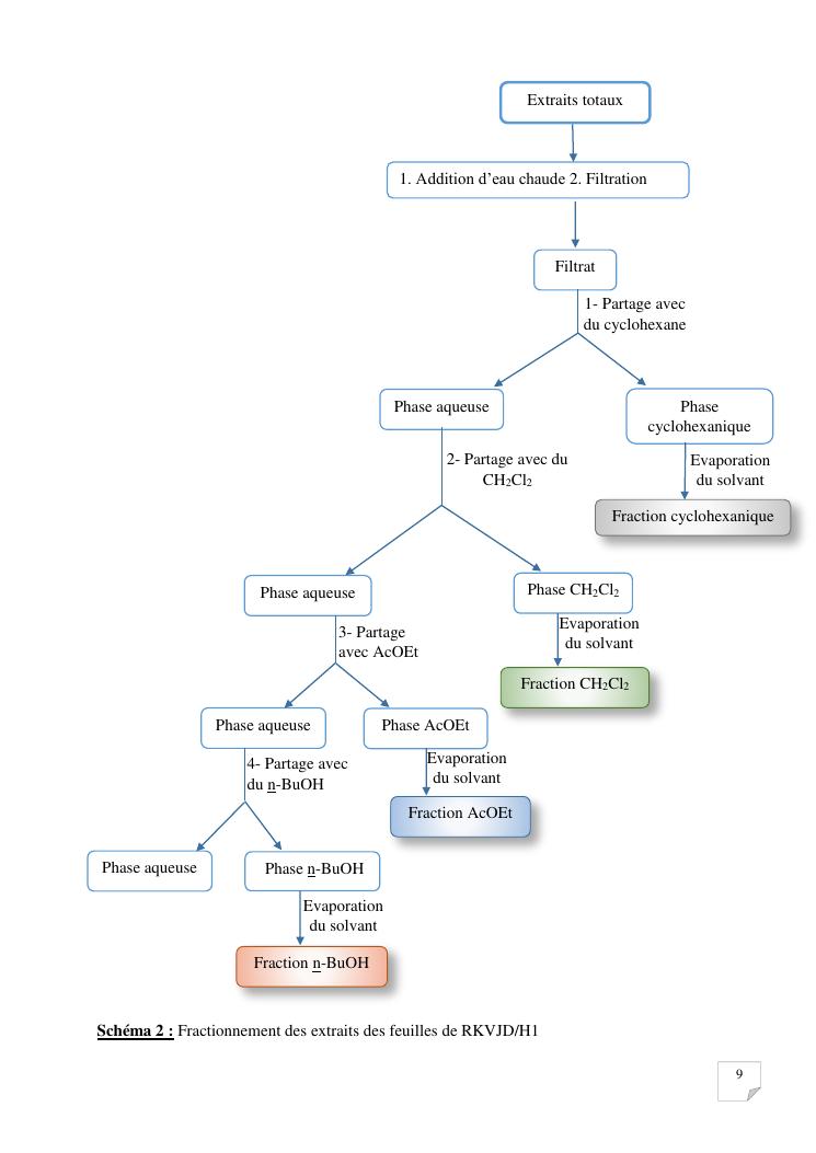
caracterisation analytique et activites biologiques d'extraits de feuilles de la plante codee rkvjd/h1. formulation d'un bain de bouche