Université d’Antananarivo
Accueil
Thèses
Mémoires
Statistiques
recherche
Connexion
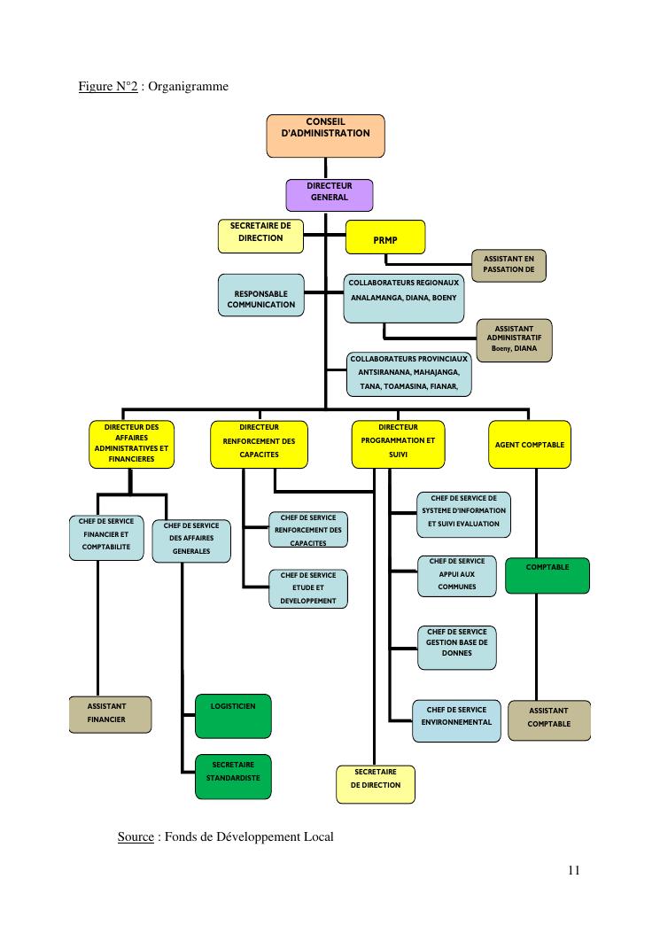
diagnostics et reformes du systeme de controle interne et de l'audit interne cas du ministere de l'interieur et de la decentralisation fonds de developpement local