Université d’Antananarivo
Accueil
Thèses
Mémoires
Statistiques
recherche
Connexion
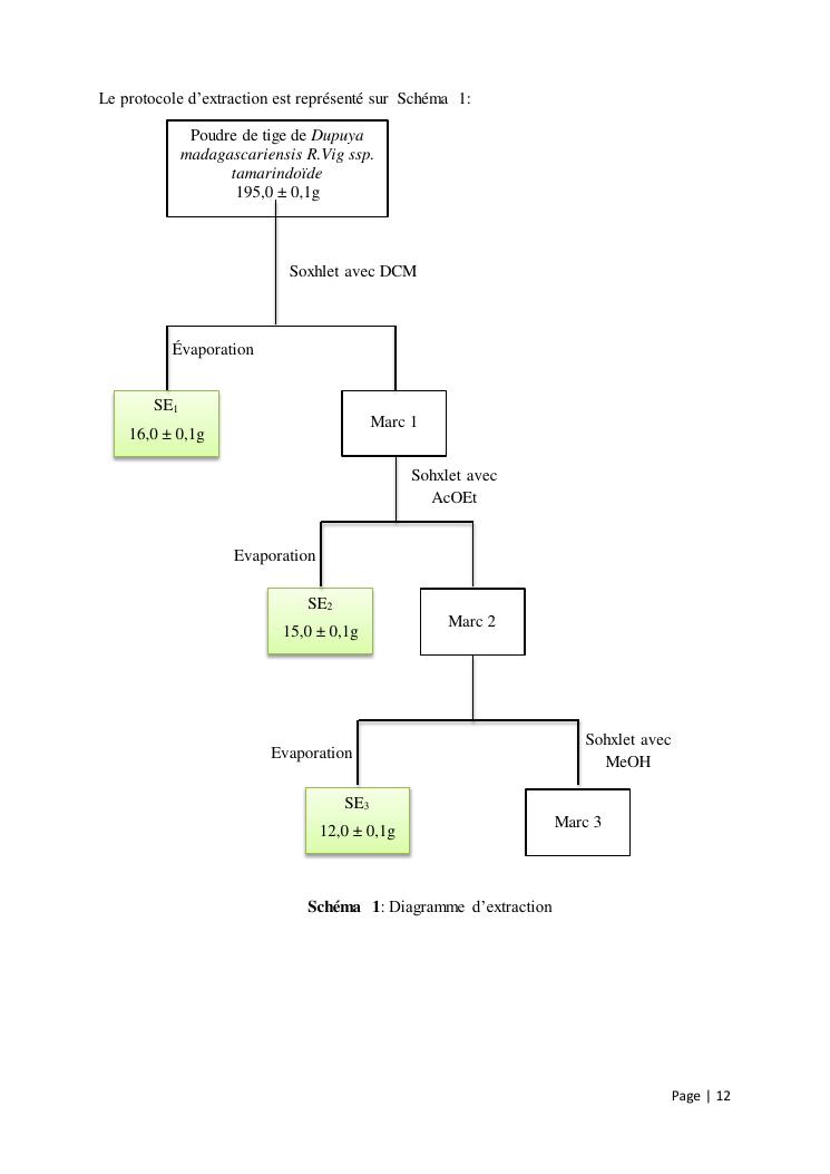
etude chimique et activites antibacteriennes de dupuya madagascariensis ssp tamarindoïde (fabaceae)