Université d’Antananarivo
Accueil
Thèses
Mémoires
Statistiques
recherche
Connexion
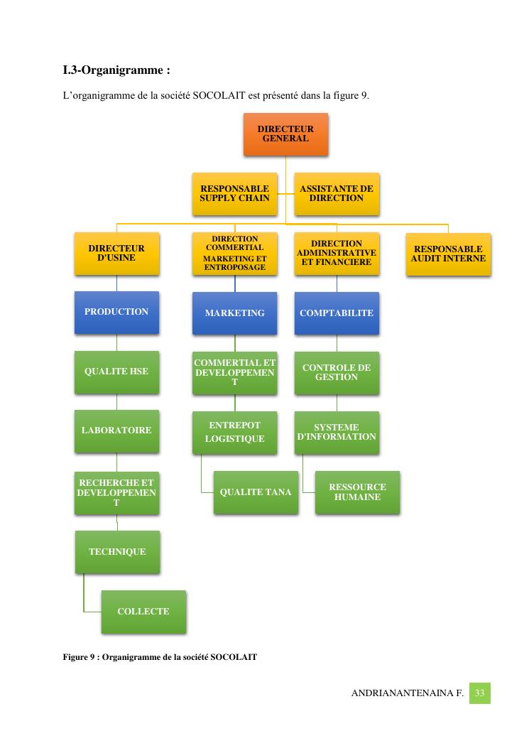
caracterisation physico-chimiques, microbilogiques et analyse spectrophotometrique du lait de vache collecte au sein de la societe socolait a antsirabe