Université d’Antananarivo
Accueil
Thèses
Mémoires
Statistiques
recherche
Connexion
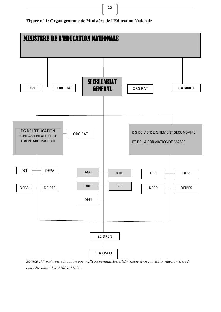
les marches publics, outil de l'efficacité de la gestion publique : cas de prestation de service d'entretien de véhicules du ministère de l'education nationale