Université d’Antananarivo
Accueil
Thèses
Mémoires
Statistiques
recherche
Connexion
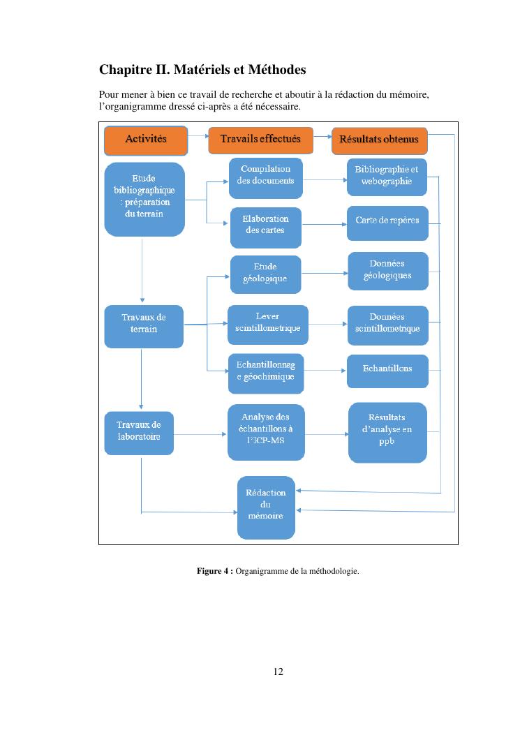
prospection radiométrique et géochimique de l'uranium dans le bassin uranifère de makay