Université d’Antananarivo
Accueil
Thèses
Mémoires
Statistiques
recherche
Connexion
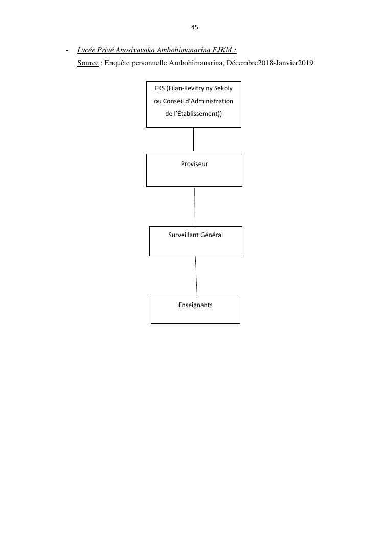
la place du loisir dans la société malgache actuelle : cas des lycéens d'ambohimanarina commune urbaine d'antananarivo région analamanga