Université d’Antananarivo
Accueil
Thèses
Mémoires
Statistiques
recherche
Connexion
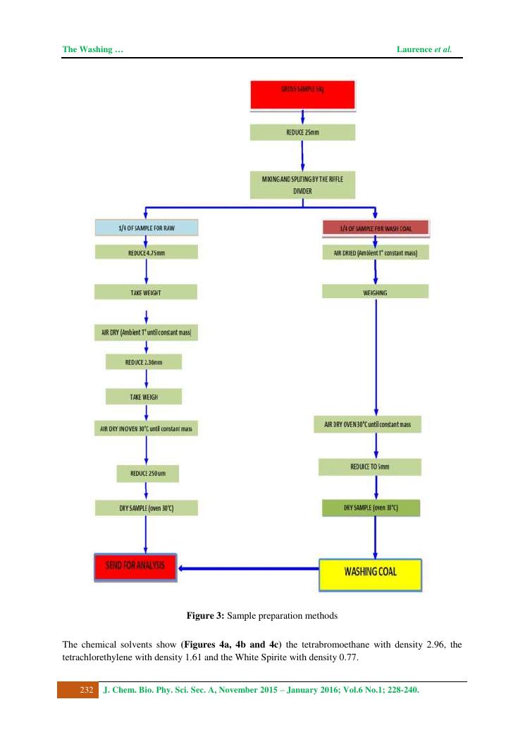
controle et assurance qualite en chimie. volume ii : ensemble des travaux