Université d’Antananarivo
Accueil
Thèses
Mémoires
Statistiques
recherche
Connexion
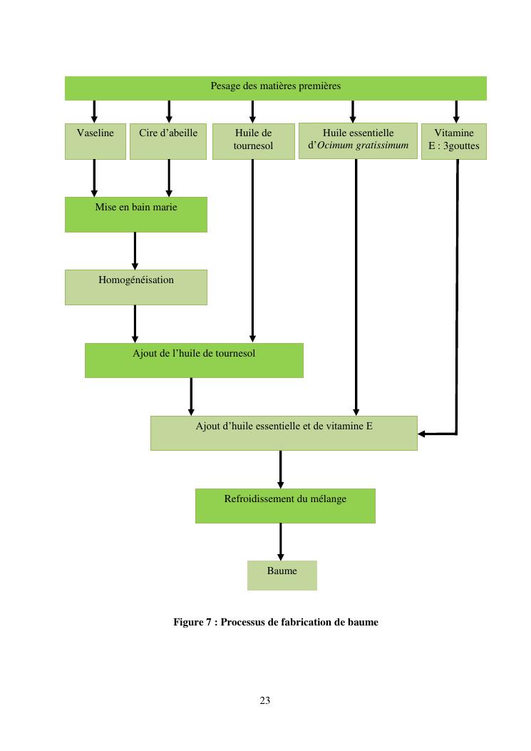
huiles essentielles d'ocimum gratissimum : extraction et formulation d'un baume